新加坡管理大学 | 新加坡管理大学 | 金融经济学硕士 (MSFE) 课程介绍
金融经济学硕士 (MSFE)
新加坡管理大学经济学院 (SMU School of Economics, SoE) 金融经济学硕士 (MSFE) 课程应用经济学和计量经济学的最新建模、预测和监控方法,解析复杂的金融问题。结合新加坡管理大学在计量经济学和金融学两大核心学科的优势,跨学科的课程设置将赋予你在现代金融行业中应对挑战、把握机遇的能力。
课程精准匹配业界需求,凭借 SMU 计量经济学和金融学的双重优势,在动态政策和动态监管的新时代中,培养具备深度分析复杂金融问题能力的专业人才。面对行业挑战,课程教授运用金融理论和计量经济学开发新颖的建模、提出预测及监控方法以应对行业挑战。如果立志深耕金融业或金融研究领域,本课程将为你提供变革性的学习体验。
通过本课程,学生将体验经济学、计量经济学和金融理论等领域的深度融合。这种多学科的教学方法不仅拓宽了学生的知识视野,还能提高他们解决复杂经济问题的能力,为未来的职业生涯奠定坚实的基础。
学生将深入学习先进的经济理论、金融计量经济学和统计计算工具,使其能够在复杂的经济环境中做出精准判断和有效决策。课程设计注重理论与实践的结合,旨在培养学生的分析能力和批判性思维,从而更好适应行业发展。
学生将学习如何运用经济理论和量化方法来预测未来的市场趋势和潜在的金融危机。
拥有全球顶尖的教师团队,包括世界一流的计量经济学家、资深教师和行业从业人员。此外,课程还强调知识的实际运用,为学生带来真实的职业情境和案例分析,同时提供针对性的个人指导。
1.
学制
▣加速途径:全日制10-12个月
▣常规途径:全日制18个月
2.
入学时间
▣加速途径(8月入学):具备较强经济学知识和计量分析技术的学生可免修基础课程
▣常规途径(1月入学):其他无相关学历背景的同学可申请
3.
申请时间
▣加速途径(2024年8月入学):2023年10月1日至2024年5月31日
▣常规途径(2025年1月入学):2023年10月1日至2024年10月31日
4.
项目日历

5.
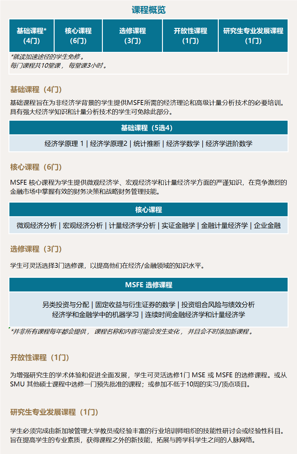
课程概览
金融经济学硕士项目一共包含15个课程单元,可供全日制或全日制学习,并提供实习机会。

1.
申请要求
▣ 申请人必须有公认的本科学位,并有良好学习成绩
▣ 优秀的 GMAT/GMAT FOCUS/GRE/SMU入学考试成绩*
▣ 若本科非英语教学,需提供优秀的 TOEFL/IELTS 成绩
▣ 个人陈述
▣ 最新简历
▣ 两封推荐信
▣ 入学面试
*以下申请人可以使用本科 CGPA 代替 GMAT/GMAT FOCUS/GRE/SMUAT 成绩:
SMU 校友,GPA3.0/4.0或以上,且在毕业5年以内;
NUS/NTU/SUTD/SUSS/SIT 校友,GPA3.5/5.0或以上,且在毕业5年以内。
注意:满足上述 CGPA 学术标准并不能保证被录取,建议申请人提交 GMAT/GMAT FOCUS/GRE/SMUAT 成绩,提升录取机率。
2.
申请材料
在线申请过程中,申请人需要提交以下文件:
▣ 个人身份文件
新加坡国民身份证 (NRIC)(适用于新加坡公民)
护照、新加坡蓝色国民身份证和再入境准证(适用于新加坡永久居民)
护照和就业准证或家属准证(适用于申请非全日制课程的非新加坡公民)
护照(适用于非新加坡公民)
▣ 每所就读大学的学位证书和正式成绩单(如适用,请附上英文翻译件)
▣ GMAT/GMAT FOCUS/GRE/SMU 入学考试成绩报告
▣ 如本科非英语教学,需提供 TOEFL/IELTS 成绩
▣ 简历(PDF 或 Word doc. 格式)
▣ 两份个人陈述(PDF 或 Word doc. 格式)
▣ 两份推荐信
注意:递交申请后,系统会自动向两名推荐人的电子邮件地址发送邮件,推荐人可登录系统为您填写推荐表格。您可以通过申请人自助服务门户网站查看推荐信的提交状态。
1.
申请要求
▣ 完成15门课程(常规途径);完成11门课程(加速途径)
▣ 累计平均绩点 (CGPA) 至少2.50(满分4.00)
▣ 全日制学生最多在2年内毕业
1.
MSFE 毕业生就业情况

1.
费用
▣ 申请费:100新元
▣ 注册费
400新元(新加坡公民/新加坡永久居民)
500新元(国际生/持有效就业准证和家属准证的外国人)
▣ 学费:
加速途径:43,600新元
常规途径:52,320新元
*接受录取后,需要缴纳5,000新元学费首期款,用来抵扣相应学费。注册费用包括入学、考试、迎新活动、保险、图书馆和计算机账户。
2.
奖学金、贷款及折扣
▣ 奖学金
SOE MSFE 学术优秀奖学金
SOE MSFE 多元化奖学金
SMU 东盟研究生奖学金
关于奖学金详细申请条件、申请流程和金额,请参阅 SMU 官网详情:
https://masters.smu.edu.sg/programme/master-in-financial-economics#admissions-tab
▣ 贷款
马来西亚联昌国际银行贷款
马来亚银行教育贷款
华侨银行 FRANK 教育贷款
新加坡邮政储蓄银行升学援助
马来西亚兴业银行教育贷款
印度国家银行贷款
▣ 折扣
校友折扣*
SMU 和 SUTD 校友有资格享受10%的折扣。
*SMU 保留在必要时修改新生折扣计划的权利。
新加坡留学网(http://www.sgpstudy.cn/)是新加坡国际学生服务中心旗下:专注于新加坡一站式留学申请服务的专业网站。新加坡留学国际学生服务中心是新加坡专业从事中国留学生来新加坡留学,游学,考察,对接的服务组织,主要从事出国留学、留学回国和来新加坡留学以及教育国际交流与合作的有关服务,与国内外相关机构建立了良好的业务合作关系。
服务中心官网:http://www.sgpstudy.cn/
咨询服务热线:400-0665-211
推荐
-
-
QQ空间
-
新浪微博
-
人人网
-
豆瓣
