新加坡管理大学 | 新加坡管理大学经济学硕士 (MSE) 课程介绍

新加坡管理大学经济学院 (SMU School of Economics, SoE) 经济学硕士 (MSE) 课程包括应用经济学 (AE)计量和数量经济学 (EQ) 两个专业方向,是一门深入研究经济学和经济数据分析的课程。旨在培养学生对微观与宏观层面的人类动机、激励措施和政策制度工具的深入了解,学习到强大的经济理论核心内容以及数据分析技能。学生可以根据自己的喜好选择更偏重于实践或是偏重于数据分析和理论的方向。甚至可以在规定的课程设置之外,灵活选择更多科目,以满足对知识和技能的需求。


AE 课程提供专业知识,帮助学生全面理解公共部门和企业战略决策中的经济问题,使学生熟悉经济框架结构,并能将其应用于复杂事件的分析和解决。学生将成为各个行业领域的专业人才,从对市场和经济的深入理解中获益良多。


EQ 课程侧重严谨的数据分析方法,涵盖先进的经济理论知识和应用,帮助学生掌握经济理论和计量经济学工具,以分析数据为基础,从理论,实践以及调查中获得深刻的洞见。学生会学习到更多数据分析知识,特别是经济,金融和社会数据。



课程亮点


灵活多元的学习路径


无论是对实践操作感兴趣,还是偏好数据分析和理论研究,本课程都能提供相应的学习内容。这种灵活的课程设计不仅能充分满足学生的个性化需求,还有助于根据自己的职业规划和兴趣,制定更加专业、精准的学习路径。

与时俱进的课程设置


课程深入探讨经济管理和政策分析,注重理论与实际情境的结合。学生将具备批判性思维,并学习如何在多变的市场环境中应用经济理论,从而做出明智的战略决策。

就业导向的培养模式


课程设置紧跟行业趋势和需求,不仅传授理论知识,更注重实践能力和综合素质的培养,如开设深入探讨经济理论、计量经济学工具以及分析经济、社会和金融数据的课程,帮助学生开启更广阔的职业前景。

世界一流的师资团队


课程汇集了一批一线研究人员、教学专家、行业从业人员和专业人士。这些导师不仅拥有丰富的学术研究经验,而且在各自的领域内具有丰富的实践经验和专业知识。他们的专业背景和教学方法将为学生提供理论与实践相结合的全面教育体验,确保学生能够紧跟当前经济领域的最新趋势和挑战。



项目框架


学制


◎ 加速途径:全日制10-12个月;非全日制22个月

◎ 常规途径:全日制18个月;非全日制30个月

入学时间 


◎ 加速途径(8月入学):具备较强经济学知识和计量分析技术的学生可免修基础课程

 常规途径(1月入学):其他无相关学历背景的同学可申请

申请时间


◎ 加速途径(2024年8月入学):2023年10月1日至2024年5月31日

 常规途径(2025年1月入学):2023年10月1日至2024年10月31日

项目日历


微信截图_20240910160823.png

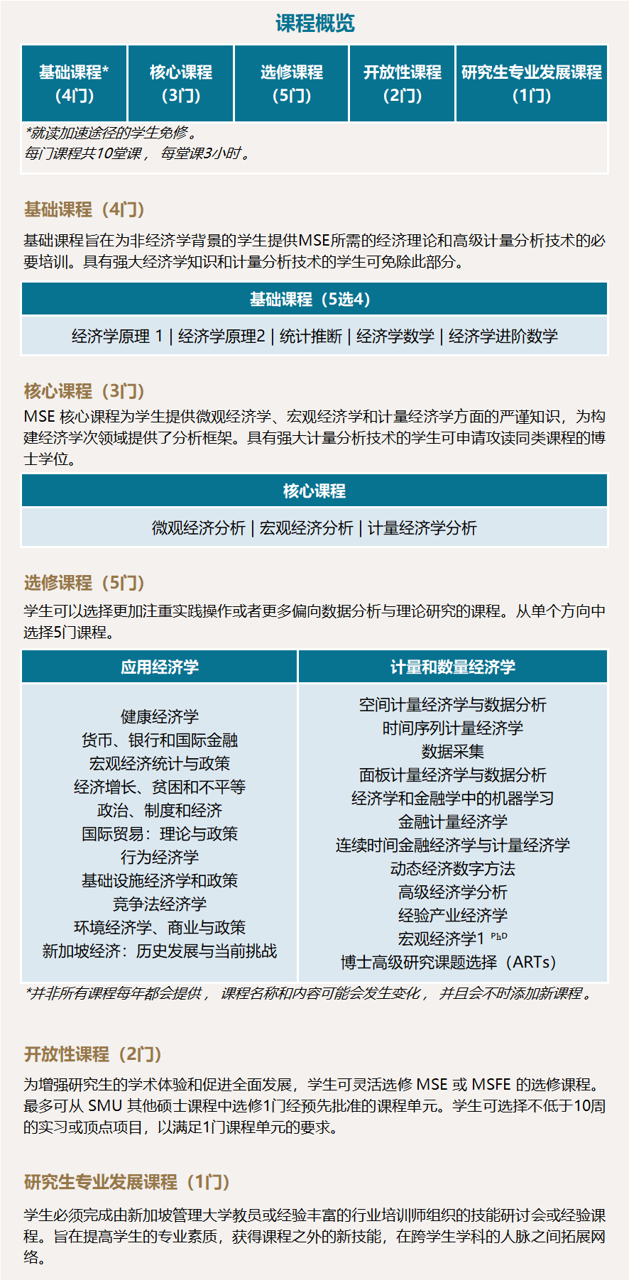
课程概览


经济学硕士项目一共包含15个课程单元,可供全日制或全日制学习,并提供实习机会。

微信截图_20240910160751.png



申请资格


申请要求 


◎ 申请人必须有公认的本科学位,并有良好学习成绩

 优秀的 GMAT/GMAT FOCUS/GRE/SMU 入学考试成绩*

(计量和数量经济学方向:在数学部分需有较好的成绩)

 若本科非英语教学,需提供优秀的 TOEFL/IELTS 成绩

 个人陈述

 最新简历

 两封推荐信

 入学面试


*以下申请人可以使用本科 CGPA 代替 GMAT/GMAT FOCUS/GRE/SMUAT 成绩:

  • SMU 校友,GPA3.0/4.0或以上,且在毕业5年以内;

  • NUS/NTU/SUTD/SUSS/SIT 校友,GPA3.5/5.0或以上,且在毕业5年以内。


注意:满足上述 CGPA 学术标准并不能保证被录取,建议申请人提交 GMAT/GMAT FOCUS/GRE/SMUAT 成绩,提升录取机率。

申请材料 


在线申请过程中,申请人需要提交以下文件:

 个人身份文件

  • 新加坡国民身份证 (NRIC)(适用于新加坡公民)

  • 护照、新加坡蓝色国民身份证和再入境准证(适用于新加坡永久居民)

  • 护照和就业准证或家属准证(适用于申请非全日制课程的非新加坡公民)

  • 护照(适用于非新加坡公民)

 每所就读大学的学位证书和正式成绩单(如适用,请附上英文翻译件)

 GMAT/GMAT FOCUS/GRE/SMU 入学考试成绩报告

 如本科非英语教学,需提供 TOEFL/IELTS 成绩

 简历(PDF 或 Word doc. 格式)

 两份个人陈述(PDF 或 Word doc. 格式)

 两份推荐信


注意:递交申请后,系统会自动向两名推荐人的电子邮件地址发送邮件,推荐人可登录系统为您填写推荐表格。您可以通过申请人自助服务门户网站查看推荐信的提交状态。



毕业要求


 完成15门课程(常规途径);完成11门课程(加速途径)

 累计平均绩点 (CGPA) 至少2.50(满分4.00)

 全日制学生最多在2年内毕业,非全日制学生最多在4年内毕业



就业前景


MSE 毕业生就业情况 


微信截图_20240910160641.png



费用信息


费用 


◎ 申请费:100新元

 注册费

  • 400新元(新加坡公民/新加坡永久居民)

  • 500新元(国际生/持有效就业准证和家属准证的外国人)

 学费:

  • 加速途径:40,330新元

  • 常规途径:49,050新元


*接受录取后,需要缴纳5,000新元学费首期款,用来抵扣相应学费。注册费用包括入学、考试、迎新活动、保险、图书馆和计算机账户。

奖学金、贷款及折扣


 奖学金

SOE MSE 学术优秀奖学金

SOE MSE 多元化奖学金

SMU 东盟研究生奖学金

Roberto S. Mariano 最佳 MSE 学生奖


关于奖学金详细申请条件、申请流程和金额,请参阅 SMU 官网详情:

https://masters.smu.edu.sg/programme/master-in-economics#admissions-tab


 贷款

  • 马来西亚联昌国际银行贷款

  • 马来亚银行教育贷款

  • 华侨银行 FRANK 教育贷款

  • 新加坡邮政储蓄银行升学援助

  • 马来西亚兴业银行教育贷款

  • 印度国家银行贷款


 折扣

校友折扣*

SMU 和 SUTD 校友有资格享受10%的折扣。

*SMU 保留在必要时修改新生折扣计划的权利。



新加坡留学网(http://www.sgpstudy.cn/)是新加坡国际学生服务中心旗下:专注于新加坡一站式留学申请服务的专业网站。新加坡留学国际学生服务中心是新加坡专业从事中国留学生来新加坡留学,游学,考察,对接的服务组织,主要从事出国留学、留学回国和来新加坡留学以及教育国际交流与合作的有关服务,与国内外相关机构建立了良好的业务合作关系。

服务中心官网:http://www.sgpstudy.cn/

咨询服务热线:400-0665-211

推荐

  • QQ空间

  • 新浪微博

  • 人人网

  • 豆瓣

取消
技术支持: 图灵科技
  • 首页
  • 院校资讯
  • 服务中心
  • 电话